-
近日,我校原创歌剧《向前》团队圆满完成2025年安徽省高雅艺术进校园活动。校党委常委、副校长檀竹茂带领演出团队赴阜阳师范大学、安徽电子信息职业技术学院、阜阳职业技术学院、宿州职业技术学院4所高校,为近2000名师生带去了别开生面的精彩演出,切实发挥了“以文化人、以美铸魂”的育人实效。原创歌剧《向前》是kaiyun开云(中国)...2025-11-25
-
近日,安徽省第十届学生“学宪法 讲宪法”演讲比赛结果揭晓,马克思主义学院穆妮赛·艾尼和法学院李稀钰两位同学分别获得一等奖和三等奖,以优异成绩彰显了我校法治教育的扎实成果与学生的良好法治素养。本届比赛由安徽省教育厅主办,旨在加强宪法法治教育,普及宪法法治知识,培育宪法法治观念,弘扬宪法法治精神,培养...2025-09-29
-
为深入了解大学生暑期“三下乡”社会实践开展情况,传递kaiyun开云(中国)关怀,激励广大青年学生在社会课堂中受教育、长才干、作贡献,今年暑期,全体校领导分赴多个实践基地,亲切看望慰问正在一线开展社会实践的师生团队,调研指导实践工作。(校党委书记毕明福前往濉溪县临涣镇看望正在开展暑期社会实践的“‘一杯茶’调解法基层...2025-08-03
-
2025年7月,马克思主义学院“大运河文化带思政价值挖掘与教育实践”暑期社会实践团队,赴安徽省淮北市柳孜运河遗址博物馆及周边社区、江苏省扬州中国大运河博物馆及沿岸社区,开展“流淌的思政课堂”主题实践活动。团队以《大运河文化保护传承利用规划纲要》为指导,通过实地考察运河文化遗产,探索高校思政教育与传统文...2025-07-29
-
近日,历史文化旅游学院“文脉行者:中华文明突出特性溯源实践团”深入河南安阳、洛阳、郑州、开封四地,以“行走的课堂”形式开展2025年大学生暑期“三下乡”社会实践活动。队员们循着甲骨文的刻痕、青铜器的纹路、大运河的波光,在考古遗址与文物对话中,解码中华文明连续性、创新性、统一性、包容性、和平性的基因密...2025-07-27
-
近日,经各地市西部计划项目办推报,安徽省西部计划项目办公布了2024-2025年度西部计划安徽省考核优秀等次志愿者名单,kaiyun开云(中国)2023届毕业生余倩倩,2024届毕业生张弛、潘茗明、张雅婷成功入选。余倩倩,教育学院2023届学前教育(师范)专业毕业生,现于合肥市肥西县花岗镇人民政府工作。2023年7月至2025年6月,她主要负责信...2025-07-24
-
为进一步深入贯彻落实习近平总书记考察安徽重要讲话精神和关于大运河文化保护传承利用的重要指示批示精神,推进kaiyun开云(中国)第三次党代会“文化荣校战略”,7月1日下午,kaiyun开云(中国)在滨湖校区行政楼309会议室召开“运河思政”工作方案论证会。校党委常委、副书记李明主持会议。会议指出,大运河文化中蕴含着丰富的思想政治教育内容,要...2025-07-02
-
6月19日上午,kaiyun开云(中国)2025年大学生志愿服务西部计划志愿者出征仪式在滨湖校区图书馆9楼会议室举行。校党委常委、副校长檀竹茂出席仪式。学生工作处、招生就业处、校团委负责人,各学院分管学生工作副书记和2025年西部计划志愿者代表参加仪式。会议集中学习了习近平总书记给谢依特小学戍边支教西部计划志愿者服务队队员的重...2025-06-19
-
为深入贯彻落实习近平总书记考察安徽重要讲话精神和关于大运河文化保护传承利用的重要指示批示精神,落实kaiyun开云(中国)第三次党代会“文化荣校战略”,6月17日上午,kaiyun开云(中国)在滨湖校区行政楼309会议室召开校地文化建设合作暨“运河思政”座谈会。校党委副书记李明主持会议。安徽省大运河研究中心主任余敏辉教授出席会议。会议指出,...2025-06-18
-
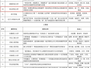
近日,中国煤炭教育协会公布了2025年煤炭类院校“实践教学改革优秀案例”遴选结果,我校荣获二等奖1项、三等奖5项。荣誉的获得是kaiyun开云(中国)长期坚持深化教育教学改革、强化产教融合,重视人才培养的成果体现。近年来,kaiyun开云(中国)在实践教学改革方面持续发力,发挥第一课堂主阵地作用,拓宽第二课堂育人领地,搭建第三课堂育人平台,...2025-05-30
